MANO Descriptor Overview
A descriptor is a configuration template that defines the main properties of managed objects in a network, such as a virtual network function (VNF) and network service (NS).
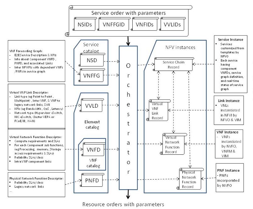
A network service describes the relationship between its network functions and the links that connect all network functions implemented in the NFVINetwork Function Virtualization Infrastructure. In the NFVI, hardware and software components (servers, storage, switches, networks and other components on which the NFV runs) constitute the environment in which VNFs are deployed, managed, and executed. The NFVI includes resources for computation, networking, and storage. network. These links interconnect the VNFVirtual Network Function (VNF) is an implementation of an executable software program that constitutes the whole or a part of a network function. VNFs can be deployed in a virtualized environment (cloud). Defined by its descriptor file and instantiated by the VNF Manager, the VNF covers VNF components (VNFC), each mapped to a VM that is defined by the Virtual Deployment Unit descriptor (VDUD).s to connection points, which provide an interface to the existing network. Connection points also let you include physical network functions (PNFs) to expedite network expansion and evolution. The links in a network service form a network connection topology (NCT). The following diagram illustrates the high-level structure of the elements in the NS.
Information elements
Information in a network service is structured into information elements, which might contain a single value or additional information elements that form a tree structure. Information element are classified as one of the following types.
-
Leaf element — A single information element that specifies a value within the scope of the present document. The data type of the value is dependent on the information it should carry, such as a string, integer, list, container, choice.
-
Reference element — An information element that contains a reference to another information element. The reference may be represented by a URIUniform Resource Identifier (URI) is a formatted string that identifies a domain resource, through name, location, or other characteristic. For example: /vnf. Use HTTP operations GET, POST, PUT, and DELETE in the URI to invoke a resource. but depends on the concrete implementation of the information model.
-
Sub element — An information element that specifies another level in the tree.
In each case, the number of occurrences of the same element inside its parent element is specified by the cardinalityRefers to the number of cardinal (basic) elements in a set or other grouping, as a property of that grouping. of the element. If the cardinality is a positive integer n, the element occurs exactly n times. If the cardinality is specified as a range, then the number of occurrences cannot exceed that range. A range that starts with "0" indicates that the element may be omitted.
Each of these information elements has a unique name along the whole path in the tree that leads to that element from the root of the tree.
The information elements can be used in two different contexts: As descriptors or as run-time instance records.
Source: ETSI NFV MANO WI document
Network Service Descriptor (NSD)
The network service descriptor (NSD) is the top-level construct used for designing the service chains, referencing all other descriptors that describe components that are part of that network service.
The NSD consists of static information elements as defined in the nsd base element and describes deployment flavors of the network service. The NSD is used by the NFV orchestratorNetwork Function Virtualization Orchestrator (NFVO) is a function that deploys, operates, manages, and coordinates VNFs and the respective NFVI. The Orchestrator has control and visibility of all VNF running inside the NFVI. The NFVO is the process of creating virtual function instances to meet service requirements. to instantiate a network service.
The following four information elements are defined apart from the top-level network service:
-
Virtual network function (VNF) information element
-
Physical network function (PNF) information element (not yet supported in RIFT.ware)
-
Virtual Link (VL) information element.
-
VNF forwarding graph (VNFFG) information element
The NSD references one or more VNFDs. These VNFs are connected VLDs, and the VNFFGD determines the traffic flow in the service chain. The NSD also exposes a set of connection points to enable connectivity to other network services or to the external world.
See Network Service Descriptor (nsd:nsd).
VNF Descriptor (VNFD)
The virtual network function descriptor (VNFD) is a deployment template that describes the attributes of a single VNF. The VNFD is used primarily by the VNF manager (VNFMVirtual Network Function Manager (VNFM) is the process of VNF lifecycle management of the components and service, such as VNF and NS onboarding and instantiation. The VNFM is also responsible for updating, querying, scaling, and terminating conponents.) in the process of VNF instantiation and lifecycle management of a VNF instance. The information provided in the VNFD is also used by the NFV orchestrator (NFVONetwork Function Virtualization Orchestrator (NFVO) is a function that deploys, operates, manages, and coordinates VNFs and the respective NFVI. The Orchestrator has control and visibility of all VNF running inside the NFVI. The NFVO is the process of creating virtual function instances to meet service requirements.) to manage and orchestrate network services and virtualized resources on the NFV infrastructure (NFVINetwork Function Virtualization Infrastructure. In the NFVI, hardware and software components (servers, storage, switches, networks and other components on which the NFV runs) constitute the environment in which VNFs are deployed, managed, and executed. The NFVI includes resources for computation, networking, and storage.).
The VNFD also contains:
-
VNF images, which contain both the application and RIFT.ware
-
Connectivity (connection points and virtual links), interface, and KPIKey Performance Indicators (KPIs) are a type of performance metric that let you monitor the health of a network service. requirements that can be used by MANOMANagement Orchestration (MANO) is made up of the NFV Orchestrator (onboarding new NS and VNF packages, NS lifecycle management), VNF Manager (lifecycle management of VNF instances), and Virtualized Infrastructure Manager (manages the NFVI compute, storage, and network resources). functional blocks to establish appropriate virtual links:
-
Within the NFVI between its VNFCVirtual Network Function Component is the implementation view of a software architecture, generally packaged as one or more images (virtual machine) or a container. instances
-
Between a VNF instance and the outside network via endpoint interfaces to the other network functions in the network service
-
-
Virtual deployment unit (VDUVirtual Deployment Unit descriptor defines the deployment and operational behavior of a subset of a VNF, or the entire VNF if it was not segmented in subsets. For example, specification, computation resources, storage requirements, initiation and termination scripts, high availability redundancy model, scale out/scale in limits. A VDU is deployed as a VM in the VNF.) that specifies the VM/VNFC compute, storage, and network requirements
-
Platform resource requirements, such as CPU, memory, interfaces, and network
-
Special characteristics related to EPA attributes and performance capabilities
-
Scaling properties
See VNFD Data Model (vnfd:vnfd).
PNF Descriptor (PNFD)
(Not supported in the current RIFT.ware release.) A PNF Descriptor describe a physical (legacy) network function. The only elements within a PNFD are the interconnections (connection points and virtual links). The PNFD is needed if the network service includes a physical device to support network evolution.
Virtual Link Descriptor (VLD)
A virtual link descriptor (VLD) is a deployment template that describes the resource requirements needed for a link between VNFs, PNFs and endpoints of the network service, which could be met by various link options that are available in the NFVINetwork Function Virtualization Infrastructure. In the NFVI, hardware and software components (servers, storage, switches, networks and other components on which the NFV runs) constitute the environment in which VNFs are deployed, managed, and executed. The NFVI includes resources for computation, networking, and storage..
The NFVONetwork Function Virtualization Orchestrator (NFVO) is a function that deploys, operates, manages, and coordinates VNFs and the respective NFVI. The Orchestrator has control and visibility of all VNF running inside the NFVI. The NFVO is the process of creating virtual function instances to meet service requirements. can select an option after evaluating the VNFFG to determine the appropriate NFVI to be used based on functional (e.g. dual separate paths for resilience) and other needs (e.g. geography and regulatory requirements).
Network connections are defined by connection points and virtual links. There are three types of connection points:
-
Connect a network service to the outside world, such as the network service endpoint, described in the NSDNetwork Service Descriptor (NSD) is a deployment template for the network service (NS). The NSD references other desciptors that describe the components of the NS and is used by the orchestrator to instantiate the NS (including constituent VNF and VNFFG).
-
Connect between VNFsVirtual Network Function (VNF) is an implementation of an executable software program that constitutes the whole or a part of a network function. VNFs can be deployed in a virtualized environment (cloud). Defined by its descriptor file and instantiated by the VNF Manager, the VNF covers VNF components (VNFC), each mapped to a VM that is defined by the Virtual Deployment Unit descriptor (VDUD). within a network service, such as the external interface of the VNF, described in the VNFDVirtual Network Function Descriptor (VNFD) is a configuration template that specifies VNF deployment and operational behavior. It contains information such as connectivity, interface, and KPI requirements. VNFDs are used by the Virtual Network Function Manager (the process of lifecycle management of the components and services) to process VNF onboarding and instantiation. The deployment behavior describes the NFV Infrastructure resources that a VNF instance requires, whereas the operational behavior describes the VNF instance topology and VNF instance lifecycle operations.
-
Connect between VMs, described in the VNFCVirtual Network Function Component is the implementation view of a software architecture, generally packaged as one or more images (virtual machine) or a container.
There are also two types of virtual links:
-
External virtual links, which can be connected to network service endpoints and external VNF interfaces
-
Internal virtual links, which can be connected to external VNF interfaces and VNFCs
Virtual links also follow the Metro Ethernet Forum E-LINEEthernet Virtual Private Line (E-Line) is a carrier Ethernet service that connects two Ethernet ports over a Wide Area Network (WAN)., E-TREEEthernet Virtual Private Tree (E-Tree) is a multipoint carrier Ethernet service that connects one or more roots and a set of leaves. E-Tree prevents inter-leaf communication., and E-LANEthernet Virtual Private LAN (E-LAN) is a multipoint carrier Ethernet service that connects a set of endpoints, giving the appearance that a bridged Ethernet network is connecting the sites. services. Virtual link descriptors (VLDs) contain the bandwidth and QoSQuality of service (QoS) is the overall performance of a network as ovserved by network users. requirements of the interconnection.
VLDs are required for a functioning NSD.
See Virtual Link Descriptor (nsd:vld).
VNF Forwarding Graph Descriptor (VNFFGD)
A virtual network function forwarding graph (VNFFG) is a graph, specified by a network service provider, of bi-directional logical links that connect network function nodes, where at least one node is a VNF through which network traffic is directed.The VNFFG descriptor contains metadata about the VNF forwarding graph itself, as well as references to VLs, VNFs and PNFs, and network forwarding path elements. These elements include policies, such as MAC forwarding rules and routing entries, and references to connection points, such a virtual ports and virtual NIC addresses. See VNF Forwarding Graph Descriptor (nsd:vnffgd).
Virtual Deployment Unit (VDU)
A VDU is a basic part of VNF. VDUs are virtual machines that host the network function, such as: Virtual machine specificationComputation properties (RAM size, disk size, memory page size, number of CPUs, number of cores per CPU, number of threads per core)Storage requirementsInitiation and termination scriptsHigh availability redundancy modelScale out/scale in limits A VDU is deployed as a VM in the VNF. See VDU Data Model (vnfd:vdu).
Virtual Network Function Component (VNFC)
Software that provides VNFs can be structured into software components, the implementation view of a software architecture. These components can then be packaged into one or more images, the deployment view of a software architecture. These software components are called Virtual Network Function Components (VNFCs). VNFs are implemented with one or more VNFCs, where each VNFC instance generally maps 1:1 to a VM image or a container, as defined in the VDU.
VNFCs are able to scale up (vertically) or out (horizontally) or both, as described in nsd:scaling-group-descriptor.
|
© 2020 RIFT. All Rights Reserved |
Published on 1/26/2021, 4:38 PM |